音频处理芯片
1970/01/01 19:04 点击:591 / 回复:0
音频处理芯片
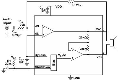
Zi4890(1W单声道音频功率放大器)
Zi4890是为便携式通讯设备比如手机等设计的1W音频功率放大器。Zi4890在5.0V的供电电压下可以传送1.0W的连续平均功率给一个8Ω的BTL,而仅有不到1% 的失真(THD+N),在 3V的供电电压下可传送350mW功率给8Ω的 BTL。
功能特点
● 2.5-5.5V 工作电压
● 在217Hz下PSRR为65dB(VDD=5V)
● 0.1μA 超低电流关断模式
● 改进的 pop & click 电路
● 无需耦合输出电容,网络缓冲器或者自举电容
● 热关断保护
● 增益稳定
● 外部配置增益能力
● BTL 输出可驱动电容负载
● 符合RoHS 标准且100% 无铅封装
● 使用MSOP-8和3mm×3mm QFN封装
应用领域
● 移动电话
● PDA
● 便携式电子设备
.jpg)
文章:lizhihong [1970/01/01 19:04]
评论
